2.6. Развитие
исследовательской, конструкторской, опытно-экспериментальной базы научного
космического приборостроения и методов экспериментальной физики
Тема ИСПЫТАТЕЛЬ Развитие исследовательской, конструкторской, опытно-экспериментальной базы научного космического приборостроения.
Научный руководитель Родин В.Г. 333-44-12, rodinmir@iki.rssi.ru
Выполненные этапы.
- Модернизация двух чистых помещений для сборки и испытаний оптических и радиоэлектронных устройств и комплексов.
- Разработка математического обеспечения для виброударного стенда.
- Модернизация оборудования для проведения ЭМС.
- Создание компьютерной рабочей станции для проектирования КА.
Основные результаты, полученные в ходе выполнения проекта.
- Проведена частичная модернизация двух чистых помещений для сборки и испытаний оптических и радиоэлектронных устройств и комплексов.
- Проведена модернизация вибрационной установки (ВЭД-900) с четырехкомандным автоматическим управлением и регистрацией. Организацией «РОСТЕСТ» выдан сертификат на использование этого стенда.
- Расширен до 2 МГц частотный диапазон измерений для проведения ЭМС. Проведена аттестация используемого оборудования ЛОНИИР.
- Разработана документация на создание компьютерной рабочей станции для трехмерного проектирования и компоновки космических аппаратов (КА).
Тема ВЕКТОР ²Разработка перспективных бортовых систем и приборов, программно-аппаратных средств, создание КА малой размерности для проведения космических исследований, реализации прикладных и образовательных программ²
Научный руководитель Родин В.Г. 333-44-12, rodinmir@iki.rssi.ru
Комплекс научной аппаратуры микроспутника «Чибис».
Определены научные задачи эксперимента, состав научной аппаратуры и характеристики приборов, входящих в состав комплекса научной аппаратуры, а также определены основные технологические черты базовой платформы микроспутника.
Выпущена основная составляющая часть аванпроекта микроспутника «Чибис».
Создание образцов транзисторных гетеродинов приемных систем см диапазона,
стабилизированных диэлектрическими резонаторами.
Современные системы связи, а также приемники для
радиоастрономических наблюдений в режиме интерферометра требуют гетеродинов с
низким уровнем фазовых шумов. Такие гетеродины в настоящее время строятся по
схеме с фазовой автоматической подстройкой частоты (ФАПЧ). Анализ показывает,
что минимальные фазовые шумы реализуются в гетеродинах, стабилизированных
диэлектрическим резонатором (ДР) в см диапазоне длин волн (частоты от 5 до 20
ГГц). Выбор диапазона 5-20 ГГц обусловлен наличием необходимой элементной базы:
биполярных транзисторов, малошумящих делителей частоты и высокодобротных ДР.
Проведенные исследования показали, что наименьшие
фазовые шумы генераторов могут быть получены, если в качестве активного
элемента использовать биполярные транзисторы с гетеропереходом (HBT) на материале SiGe. Зависимость фазовых шумов от частоты отстройки f имеет вид 1/f3 на частотах менее 10 кГц, в диапазоне частот 10 кГц –
100 кГц эта зависимость переходит в 1/f2.
Генераторы по теме «Вектор» создавались и
исследовались в диапазоне частот генерации 9–12 ГГц. Были исследованы два типа
активных элементов: НВТ типа НММС-5200, выполненный на материале GaAlAs/GaAs, и НВТ типа
BFP-620f, выполненный
на материале Si/SiGe. НВТ типа НММС-5200 представляет собой монолитную
интегральную схему, в которой два транзистора объединены в схему Дарлингтона.
Была применена схема генератора, в которой обратная связь создавалась с помощью
ДР, установленного между входом и выходом НВТ. Подобное построение вызвано
особенностями схемы НММС-5200. Измерения фазовых шумов генераторов первого типа
показали, что генератор имеет уровень шума –100 dBc/Hz @ 10 kHz. При этом частота перехода (Fc) зависимости фазового шума от отстройки вида 1/f3 на
зависимость вида 1/f2 равна примерно
20 кГц. Генератор второго типа имеет уровень шума –110 dBc/Hz @ 10 kHz,
частота Fc около 5 кГц. Таким образом видно, что активные
элементы на материале Si/SiGe позволяют получить меньший уровень фазового шума
генераторов, чем элементы на материале GaAlAs/GaAs. С другой стороны НВТ на
материале GaAlAs/GaAs позволяют создавать генераторы в коротковолновой части мм
диапазона длин волн, тогда как в материале Si/SiGe частотные ограничения
проявляются на более низких частотах, и диапазон их работы в основном ограничен
см диапазоном длин волн.
В генераторах использовалась схема
управления частотой с помощью варакторного диода. В состав генератора входили:
активный элемент, делитель частоты на 4 и буферный усилитель. Буферный
усилитель необходим для получения необходимой выходной мощности и развязки
генератора от нагрузки. Управление частотой и делитель частоты могут быть
использованы в схеме ФАПЧ.
(д.т.н. Косов А.С., тел.333-2267, akosov@iki.rssi.ru).
Создание элементов
малогабаритных синтезаторов частоты см диапазона
На базе созданных генераторов,
стабилизированных ДР, были разработаны малогабаритные синтезаторы частоты 3-см
диапазона длин волн. Выполнение данной работы стало возможным благодаря
созданию ведущими производителями полупроводниковых приборов микросхем
синтезаторов частоты. В данной работе были использованы микросхемы синтезаторов
частоты фирмы Analog Devices типа ADF41ХХ. Для
расчета элементов схемы и оптимизации характеристик синтезаторов была
использована программа ADISimPLL
разработанная также фирмой Analog
Devices.
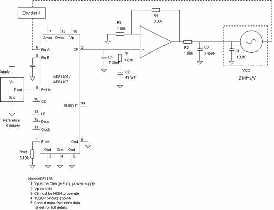
На Рис.4 изображена схема синтезатора
частоты, которая исследовалась и оптимизировалась в данной работе. Генератор,
стабилизированный ДР, изображен в пунктирном квадрате и характеризуется
центральной частотой генерации – 10 ГГц; крутизной перестройки – 2 МГц/В;
фазовыми шумами –100 dBc/Hz @ 10 kHz, и частотой
перегиба 10 kHz, где частотная зависимость
фазовых шумов переходит с f-3 на зависимость вида f-2.
Изображенный на Рис.4 операционный усилитель типа AD820 использовался для увеличения размаха напряжения
управления до 12 В.

Рис.4. Принципиальная схема синтезатора частоты на
базе микросхемы ADF41xx.
При выборе элементов схемы ставилась
задача уменьшения флуктуации фазы генератора (интеграла фазовых шумов
синтезированного генератора). В фазовые шумы устройства вносят вклад фазовые
шумы генератора, стабилизированного ДР, шумы микросхемы синтезатора, шумы
операционного усилителя и элементов фильтра петли ФАПЧ. Была проведена
оптимизация значений элементов по критерию минимума флуктуаций фазы генератора.
Схема синтезатора, изображенная на Рис.4, была оптимизирована по уровню
флуктуации фазы при следующих предположениях:
· Частота работы частотно-фазового детектора равняется 5
МГц – частоте сигнала большинства стандартов частоты.
· Генератор, стабилизированный ДР, имеет уровень
собственных шумов –100 dBc/Hz @ 10 kHz, и частотой
перегиба 10 kHz, частота Fc равняется 10 кГц.
· Ширина полосы фильтра петли, оптимизированная по
минимуму флуктуации фазы, равняется 3 кГц
· Тип микросхемы синтезатора выбран ADF4106. Эта микросхема обладает минимальным уровнем
собственных шумов в серии ADF41ХХ.
Максимальная частота работы микросхемы ADF4106 равняется 6 ГГц, что менее частоты генератора,
стабилизированного ДР. Эта проблема решалась использование делителя частоты на
4 типа HMMC-3104, производства Agilent. Шумы делителя частоты существенно ниже шумов
микросхемы синтезатора и генератора, и по этой причине не учитываются при
расчете шумов, приведенном ниже.
Был проведен расчет шумов синтезатора,
обусловленных вкладом различных компонентов схемы. Результаты показаны ниже, в
Таблице.
Таблица 1. Фазовые шумы синтезатора
Freq Total VCO Ref Chip Filter
10.0 -85.94
-103.2 -- -86.02
-135.5
100 -85.23
-93.1 -- -86.00
-115.6
1.00k -80.88 -83.72 -- -84.32 -96.5
10.0k -95.1 -98.3 -- -99.0 -104.6
100k -122.4 -122.6 -- -148.8 -136.9
1.00M -141.8 -141.8 -- -208.4 -176.6
Как и следовало ожидать, шумы устройства в диапазоне
частот 10 Гц – 1 кГц определяются шумами микросхемы синтезатора, а в диапазоне
частот 1 кГц – 1 МГц шумами генератора. В расчетах не учитывались шумы
генератора опорного сигнала, что означает, что полученное значение величины
флуктуации фазы соответствует значению относительно фазы опорного сигнала.
Среднеквадратичное значение флуктуаций фазы (интеграл от фазовых шумов)
получился равным 0.52 угловых градуса.
В экспериментальном образце синтезатора использовалась
микросхема синтезатора типа ADF4113, а
частота сравнения фазового детектора была выбрана равной 1.25 МГц. Расчетное
значение фазовых шумов для выбранной конфигурации было на 10-12 дБ хуже, чем
приведено в таблице. Следует отметить, что при расчетах не учитывался уровень
фазовых шумов опорного генератора, в качестве которого использовался рубидиевый
стандарт частоты.
На Рис.5 изображены фотография платы синтезатора
частоты и измеренный спектр фазовых шумов устройства.

Рис.5.
Фотография платы синтезатора частоты и
измеренный спектр фазовых шумов.
На фотографии платы синтезатора видны микросхема
синтезатора ADF4113, микросхема операционного
усилителя AD820 и микроконтроллер At90s2313,
производства фирмы Atmel. Микроконтроллер
предназначен для загрузки данных в микросхему синтезатора частоты. Данные
хранятся в энергонезависимой памяти микроконтроллера, загрузка данных в
синтезатор происходит сразу после включения питания.
(д.т.н. Косов А.С., тел.333-2267, akosov@iki.rssi.ru).
Создание элементов приемопередающих систем миллиметрового диапазона на
базе монолитных интегральных схем
В рамках данной работы разрабатывались и исследовались отдельные элементы приемо-передающих модулей (ППМ), предназначенных для работы в различных радиотехнических устройствах, в частности:
· в аппаратуре ближней радиолокации, системах автоматической посадки космических аппаратов.
Были разработаны и исследованы следующие элементы:
- опорный генератор;
- широкополосный волноводно-коаксиальный переход;
- малошумящий входной усилитель СВЧ;
- выходной усилитель мощности СВЧ.
Конструктивные и технологические особенности элементов ППМ.
Элементы ППМ выполнены в виде отдельных узлов, на поверхности которых в специальных каналах устанавливаются элементы СВЧ тракта, как показано, например, на рис.2.

Рис.2. Расположение элементов СВЧ
На задней стороне узлов устанавливаются стабилизаторы питания, дополнительные каскады промежуточной частоты и т.п. Связь между лицевой и задней стороной осуществляется через проходные изоляторы. В СВЧ тракте применяются монолитные бескорпусные элементы. Соединительные микрополосковые линии имеют волновое сопротивление 50 Ом и выполняются на кварцевой подложке толщиной 200 мкм. Для уменьшения потерь и обеспечения неизменности характеристического сопротивления микрополосковые линии имеют обратную металлизацию. Все элементы устанавливаются с помощью электророводного клея. Соединение элементов осуществляется методом термокомпрессии с помощью золотой проволоки диаметром 16 мкм.
Опорный генератор.
Для опорного генератора была разработана специальная схема стабилизации частоты с помощью объемного резонатора из инвара, имеющего добротность 5000-10000. Схема позволяет достигать коэффициента стабилизации до 300 и, соответственно, уменьшения уровня фазовых шумов на 50 дБ. При таком коэффициенте стабилизации уходы частоты полностью определяются свойствами используемого резонатора. Активным элементом генератора является транзистор 3П608.
Спектр фазовых шумов опорного генератора одного из модулей представлен на рис.3.

Рис.3. Спектр фазовых шумов опорного генератора.
Широкополосный волноводно-коаксиальный переход.
Для согласования микрополосковых элементов с прямоугольными волноводами были разработаны широкополосные волноводно-полосковые переходы на подложке из кварца. Переходы оптимизировались с помощью программы 3D электромагнитного моделирования Agilent HFSS 5.6. Примененные переходы обладают малыми потерями 0.1-0.2 дБ и имеют в диапазоне 26-40 ГГц КСВН не более 1,5. На рис.4 приведена фотография перехода.

Рис.4. Полосково-волноводный переход
Амплитудный модулятор.
В модуляторе применены специальные P-I-N диоды, производства НИИ «Пульсар», позволяющих получить малые потери в открытом состоянии (около 0,1 дБ) и запирания более 30 дБ в закрытом состоянии. Диоды имеют металлическое основание толщиной около 50 мкм. Полупроводниковая структура создавалась на материале GaAs высотой не более 5 мкм,. Такая конструкция диода позволяет иметь малую индуктивность диода и малое последовательное сопротивление потерь, что и позволило получить малые потери и высокую развязку. Диод включен в 50 Ом микрополосковую линию передачи с необходимыми элементами согласования. На Рис.5 изображена фотография модулятора на P-I-N диоде.

Рис.5. Амплитудный модулятор
Малошумящий усилитель СВЧ.
Усилитель собран на кристалле монолитной микросхемы ALH276 фирмы Velocium. Типичный коэффициент шума усилителя - около 2 дБ.
Выходной усилитель мощности.
Выходной усилитель мощности собран на кристалле монолитной микросхемы AРH309 фирмы Velocium. Фотография усилителя приведена на Рис.6. Усилитель имеет уровень выходной мощности насыщения около 1 Вт, и уровень мощности при компрессии 1 дБ около 600 мВт. Это дает возможность применять микросхему в облегченном режиме. Напряжение на стоках устанавливалось на уровне 2-2,5 В (номинальное значение 5 В), ток стоков - на уровне 0,7 А (номинальная величина 1 А). Облегченный режим гарантирует высокую надежность и длительный срок службы микросхемы.
Преобразователь частоты.
В качестве преобразователя частоты с фазовым подавлением зеркального канала применен кристалл микросхемы AM038R1-00 фирмы Alpha Ind. Преобразователь частоты обеспечивает подавление зеркального канала не менее чем на 20 дБ. Наличие в смесителе подавления зеркального канала позволяет упростить систему, исключив из нее полосовой фильтр.

Рис.6. Выходной усилитель мощности
На основе разработанных элементов возможно создание приемо-передающих модулей со следующими параметрами:
· Развязка между приемным и передающим каналами, не менее, дБ 80
(д.т.н. Косов А.С., к.ф.-м.н. Скулачев Д.П.,
тел.333-2267, akosov@iki.rssi.ru).
Моделирование работы бинарных токовых ячеек
радиоизотопной батареи.
На основе имеющейся базы данных по характеристикам
взаимодействия потоков быстрых ионов от альфа-источника и создаваемых ими
сверхтепловых электронов в пленках эмиттера радиоизотопной батареи выполнены
разработки аналитических формул и графических зависимостей от энергии
тормозящихся заряженных частиц, что необходимо для последующего анализа
вольт-амперной характеристики и энергетических спектров ион-электронной эмиссии
в бинарных токовых ячейках, а также оценки параметров последних. Для
согласования с экспериментальными данными в формулы вводятся параметры, в
частности, эффективная высота поверхностного потенциального барьера, зависящая
от качества поверхности пленок. Показано, что для ускорения численных расчетов
целесообразна разработка аналитических формул и для промежуточных результатов
вычислений, например, эффективного пробега в композитной среде эмиттера
батареи. Выполненные проработки позволяют делать экспресс-оценки работы
бинарной токовой ячейки для различных комбинаций материалов пленок, возможной
толщины эмиттера и других параметров. Они также являются необходимым этапом для
последующего анализа ион-электронной эмиссии для различных угловых
распределений быстрых частиц, выработки практических рекомендаций для создания
опытного образца батареи.
В качестве примера экспресс-оценки на рисунке приведен
энергетический спектр ион-электронной эмиссии из пленки золота для различных
высот поверхностного потенциального барьера j : 1) j
= 0,5 эВ ; 2) j
= 2 эВ.

Балебанов В.М., Ерохин Н.С.,
Михайловская Л.А. Оценка энергетического спектра ионно-электронной эмиссии в
радиоизотопном источнике тока. - Прикладная физика, 2004, № 1, с.105-109.
Н.С.Ерохин, д.ф.-м.н.,
тел.333-41-00, E-mail:
nerokhin@mx.iki.rssi.ru
Универсальный приборный бортовой процессор (УБП) для космического эксперимента
Основные результаты по теме «Универсальный приборный
бортовой процессор (УБП) для космического эксперимента». (Перспектива):
Разработаны принципы построения, архитектура и создан прототип универсального бортового процессора УБП. Тестирование проведено в доступном объеме и показало хорошие результаты.
В процессе работы над универсальным бортовым процессором выявилась необходимость создания нескольких типовых образцов процессоров, предназначенных непосредственно для включения в бортовой прибор. Эта работа не была учтена при подаче заявки, но достаточно существенна при создании бортового прибора и программного обеспечения к нему. Развитие средств и методов программируемой обработки данных, появление новых интегрированных аналого-цифровых миниатюрных элементов позволяют подготовить такие универсальные интеллектуальные модули особенно при объединении усилий с разработчиками бортовых научных приборов.
Хотя первоначально работа по созданию УБП была
ориентирована на большие тематические
проекты, многие результаты и предложения оказались весьма актуальны для
небольшого геофизического комплекса ПЛАЗМАФ, включенного в состав крупного
радиоастрономического проекта. Естественным развитием работы стала подготовка
системы информационного обеспечения комплекса ПЛАЗМАФ, предназначенного для
запуска в ближайшие годы в составе объекта СПЕКТР-Р. Начало работы по его
подготовке позволило конкретизировать постановку проблемы и приступить к
созданию бортовой аппаратуры.
Выполнена проработка цифровых интерфейсов,
устанавливаемых внутрь приборов БМСВ и ММФФ. Согласованы параметры связи с КА
СПЕКТР-Р,
В настоящий момент работы тормозятся отсутствием средств на изготовление бортовых изделий.
Выполнение поставленных в проекте задач.
Согласно календарному плану, работа разбивалась на 3 этапа. Этап 1 включал в себя:
- Разработку идеологии построения УБП
- Проработку технических возможностей создания прототипа УБП
- Определение архитектуры программного обеспечения УБП.
Этап 1 выполнен полностью, отчет представлен в декабре 2002 года.
Этапы 2 и 3 состоят из следующих разделов:
- Разработка макета УБП
- Разработка прототипа программного обеспечения для УБП
- Тестирование УБП.
Этапы 2 и 3 были выполнены частично из-за недостаточного финансирования и, вследствие этого, невозможности закупки в требуемом объеме необходимых комплектующих и оборудования. Отчет о выполненной работе представлен в июне 2003 года.
Принципиальная схема макета УБП разработана полностью. Прототип программного обеспечения создан для существующей версии макета УБП. В 2004 г. система дополнена накопителями на жестких магнитных дисках, которые включены в систему и в программное обеспечение. Деньги на недорогие модули твердотельной памяти выделены только в сентябре 2004 г. и их интеграция, испытания и оценка применимости планируется на следующем этапе.
Несмотря на отсутствие финансирования в 2004 г. авторами выполнена разработка, изготовление и отладка набора микропроцессорных модулей на базе комплектов АТМЕЛ, Техас 2407 и MSC1200.
К сожалению, из-за отсутствия средств не проводились совершенно необходимые испытания системы (воздействие облучения, климатические и др.).
Начало работ по комплексу ПЛАЗМАФ позволяет применить предварительные результаты данной работы в конкретном бортовом проекте.,
Научные работы, подготовленные в ходе выполнения проекта:
1. Зеленый Л.М., Чесалин Л.С., Застенкер Г.Н., Скальский А.А., Лакутина Л.В., Ларионов Е.В. Космический эксперимент ПЛАЗМАФ по изучению высокочастотной турбулентности солнечного ветра. Четвертая украинская конференция по космическим исследованиям. 19 - 26 сентября 2004 г.
По теме "Диагностический плазменный комплекс для измерения параметров окружающей атмосферы на РС МКС" Выполнен первый этап календарного плана: " Разработка рабочей документации (РД) на функциональные узлы прибора «ДПК» в составе служебного модуля (СМ) и согласование интерфейсных параметров. Выполнена проработка для создания функциональных узлов цифровой части прибора ДПК - ДПК-БЭ. Определены параметры связи ДПК-БЭ с остальной частью прибора. Созданы предварительные версии электрических схем цифровой части блока ДПК-БЭ (плата CPU, DIG, интерфейс управления и трансляции временных интервалов, цифровой ТМ-интерфейс связи с бортом).
Разработка
инвестиционных предложений по созданию и запуску на ГСО с помощью РН «Союз-Фрегат»
КА нового поколения
Выпущены инвестиционные предложения по созданию и запуску КА массой 550кг с 10-12 транспондерами (по 36 МгГц). Рассмотрен случай прямого выведения на ГСО. Приведены экономические оценки стоимости запуска (данные конфиденциальны).
Рассчитано, что при довыведении КА морозовскими СПД нового поколения полная масса КА возрастает до 750 кг с размещением до 20 средних транспондеров (по 36 МгГц).
Начата разработка предложений для запуска РН «Союз-2 + Фрегат». В этом случае прямым выводом на ГСО можно вывести 950 кг, а с плазменным довыведением 2 х 550 кг.
Публикация: «Инвестиционное предложение НПО им. С.А. Лавочкина, ИКИ РАН и НИИ «Радио».
«Предложение по созданию спутниковой системы связи» (Передано нескольким вероятным инвесторам) Москва 2003. Готовится материал для патентования способов вывода на ГСО с помощью ЭРД.
Участники: НПО им. С.А. Лавочкина, ИКИ РАН, НИИ «Радио», МИРЭА и др.
Научный руководитель и
ответственный исполнитель темы к.ф.-м.н. В.М. Балебанов